- Funksionet dhe detyrat e Shkollës së Magjistraturës
Në zbatim të ligjit nr. 115/2016 “Për organet e qeverisjes së sistemit të drejtësisë”, ligji nr. 96/2016 “Për statusin e gjyqtarëve dhe prokurorëve në Republikën e Shqipërisë”, ligji nr. 98/2016 “Për organizimin e Pushtetit Gjyqësor në Republikën e Shqipërisë”, ligji nr. 97/2016 “Për organizimin dhe funksionimin e prokurorisë në Republikën e Shqipërisë”, ligji nr. 84/2016, “Për rivlerësimin kalimtar të gjyqtarëve dhe prokurorëve në Republikën e Shqipërisë”, Shkolla e Magjistraturës e Republikës së Shqipërisë realizon aktivitetin e saj në këto drejtime:
a) rekrutimi dhe formimi fillestar i kandidatëve për magjistrat, për pozicionet në Avokaturën e Shtetit, për ndihmës ligjor dhe për kancelarë në gjykata dhe prokurori;
b) formimi profesional vazhdues i magjistratëve në detyrë, të avokatëve të shtetit në detyrë, ndihmësave ligjor dhe kancelarëve në detyrë, në gjykata dhe prokurori, si dhe profesioneve të tjera ligjore;
c) fusha e Publikimeve dhe të Kërkimeve shkencore.
Gjatë procesit të rivlerësimit kalimtar të gjyqtarëve e prokurorëve, veprimtaria e Shkollës së Magjistraturës është e orientuar edhe në drejtim të:
a) realizimit të testimit për këshilltarët ligjor të Gjykatës Kushtetuese, ndihmësit ligjor të Gjykatës së Lartë, Gjykatës Administrative, si dhe ndihmësit ligjor në Prokurorinë e Përgjithshme, të cilët nuk janë magjistratë, si dhe për ish këshilltarët ligjor në Gjykatën Kushtetuese dhe Gjykatën e Lartë, me tre vjet përvojë;
b) realizimit të procesit të Formimit Fillestar, nëpërmjet ndjekjes së një programi edukimi dy vjeçar për subjektet e parashikuara në shkronjën a) të këtij neni, të cilët dëshirojnë të hyjnë në sistem;
c) realizimit të procesit të Formimit Fillestar, nëpërmjet ndjekjes së një programi edukimi një vjeçar, për gjyqtarët dhe prokurorët në detyrë, të cilët nuk kalojnë sistemin e rivlerësimit profesional;
d) realizimit të testimit për ish-gjyqtarët e ish-prokurorët që dëshirojnë të hyjnë në sistem, për të cilët nuk ka raporte vlerësimi për aftësitë e tyre profesionale.
- Procedura që ndjekin funksionarët e lartë të Shkollës së Magjistraturës për të marrë vendime
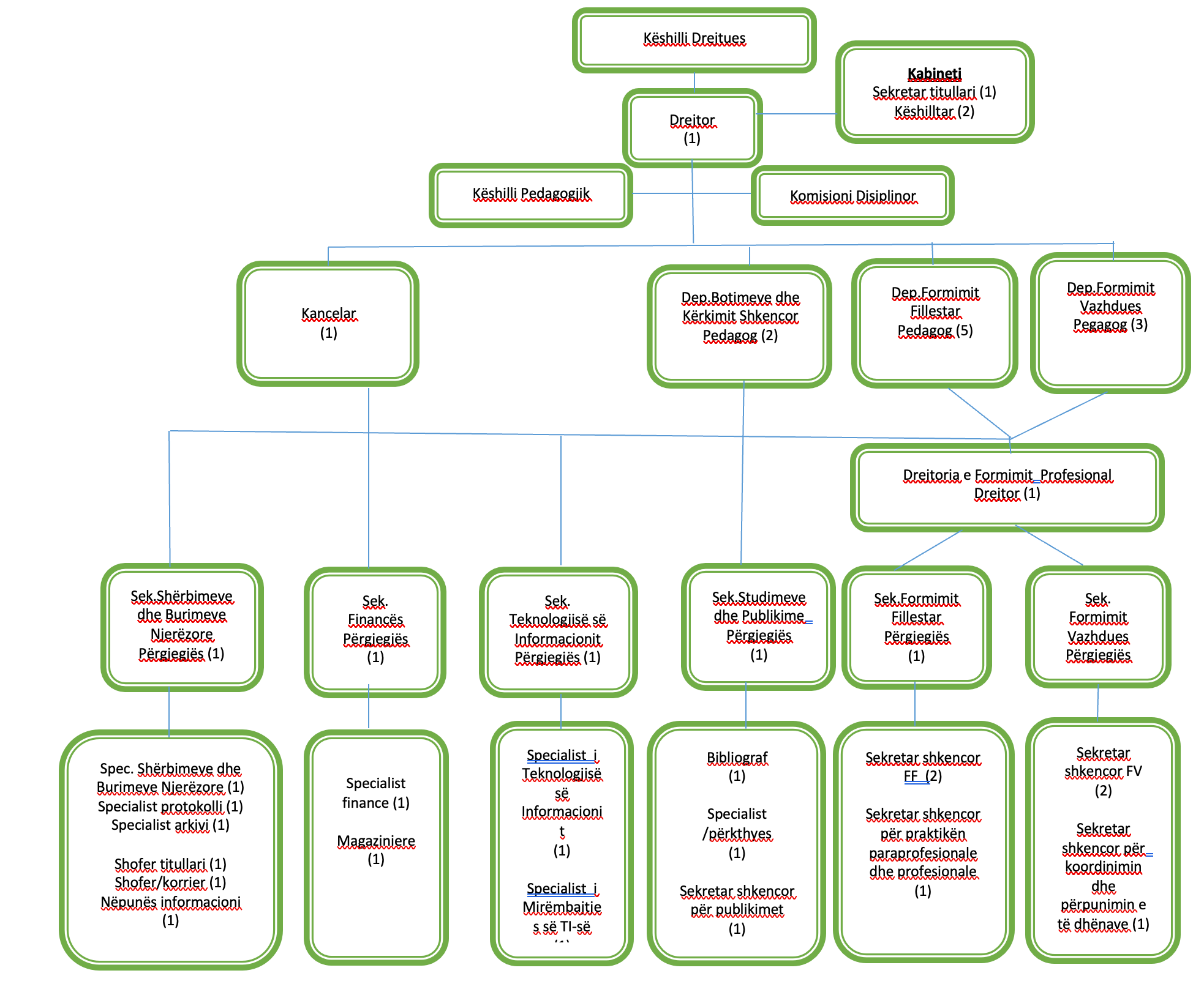
Në mbështetje të ligjit Nr. 115/2016 “Për organet e qeverisjes së sistemit të drejtësisë”, organet drejtuese të Shkollës së Magjistraturës janë:
a) Këshilli Drejtues
b) Drejtori i Shkollës
c) Këshilli Pedagogjik
d) Komisioni Disiplinor
Administrata e Shkollës së Magjistraturës drejtohet nga Kancelari, i cili përgjigjet para Drejtorit të Shkollës, për detyrën e realizimit të veprimtarisë financiare-admnistrative të institucionit. Procedurat që ndjekin funskionarët e lartë për të marrë vendime janë në përputhje me aktet ligjore dhe nënligjorë në fuqi.
- Procedurat dhe mekanizmat për të bërë kërkesë dhe ankesë që lidhen me veprimet ose mosveprimet e Shkollës së Magjistraturës( Përfshirë adresën postare/elektronike për depozitimin e kërkesave dhe ankesave - Afatet dhe mënyrën e kthimit të përgjigjeve)
Çdo person gëzon të drejtën e njohjes së një informacioni publik apo të një ankese drejtuar autoriteteve publike.
Bazuar në ligjin Ligjit nr. 119/2014, “Për të drejtën e informimit”, neni 11, përcaktohet se, kërkesa për informim bëhet me shkrim dhe dërgohet dorazi, me postë ose me postë elektronike, duke paraqitur saktë identitetin e kërkuesit dhe nënshkrimin e tij.
Në Shkollën e Magjistraturës dërgimi i një kërkese për informacion apo një ankese behe në adresat e poshtshënuara.
Shkolla e Magjistraturës
Godina "Poli i Drejtesise",
Rruga Ana Komnena,
Tirana, Albania,
Tel për informacion: 04 2468826
E-mail: info@magjistratura.edu.al
Kthimit të përgjigjeve kryhet sipas mënyrave dhe afateve ligjore të parashikuara nga legjislacioni në fuqi, Ligji nr. 119/2014 “Për të drejtën e informimit”.

Organigrama

Shkolla e Magjistraturës